Java日志实战
主要其实是学习Java日志通关系列文章,大佬太强了

日志发展到今天,被抽象成了三层,接口层、实现层、适配层。
- 接口层:或者叫日志门面(facade),就是interface,只定义接口,等别人实现
- 实现层:真正干活的,能够把日志内存记录下来的工具,但请注意它不是上面接口实现,因为它不感知也不直接实现接口,仅仅是独立的实现
- 适配层:一般称为adapter,因为接口层和适配层并非都出自一家之手,它们之间无法直接匹配
适配层有可以分为绑定(binding)和桥接(bridging)两种能力:
- 绑定(binding):将接口层绑定到某个实现层(实现一个接口层,并调用实现层的方法)
- 桥接(bridging):将接口层桥接到另一个接口层(实现一个接口层,并调用另一个接口层的接口),主要作用是方便用户低成本的在各接口层和适配层之间迁移
Java日志的历史
Log4j (1999)
大神Ceki开发,提供了以下能力
- 日志可以输出到控制台、文件、数据库,甚至远程服务器和电子邮件(被称作Appender)
- 日志输出格式(被称作Layout)允许定制,比如错误日志和普通日志使用不同的展现方式
- 日志被分为5个级别(被称为Level),从低到高依次是debug、info、warn、error、fatal,输出前会校验配置的允许级别,小于此级别的日志将被忽略。除外之外还有all、off两个特殊级别,表示完全开放和完全关闭日志
- 可以在工程中随时指定不同的记录器(被称为Logger),可以为之配置独立的记录位置、日志级别
- 支持通过properties或者xml文件进行配置
不同Log4j有比较明显的性能短板,在Logback和Log4j 2推出后逐渐式微,最终Apache在2015年宣布终止开发Log4j并全面迁移至Log4j2
JUL (2002.2)
Sun公司在2002年发布,这套系统称为Java Logging API,包路径是java.util.logging,简称JUL。
JCL (2002.8)
对于独立且轻量的项目来说,开发者可以根据喜好使用某个日志方案即可,但更多的情况是一套业务系统依赖了大量的三方工具,而众多三方工具会各自使用不同的日志实现,当它们被集成在一起时,必然导致日志记录的混乱。
为此Apache在2002年推出了一套接口Jakarta Common Logging,简称JCL,它的主要作者仍然是Ceki,这套接口主动支持了Log4j、JUL等众多日志工具,开发者如果想打印日志,只需调用JCL的接口即可,至于最终使用的日志实现则由最上层的业务系统决定,我们可以看到,这其实就是典型的接口与实现分离的设计。
简单介绍一下JCL自带的几个适配层、实现层:
- Jdk14Logger:用于绑定JUL(因为JUL从JDK 1.4开始提供)的适配层
- Log4JLogger:用于绑定Log4j的适配层
- NoOpLog:JCL自带的日志实现,但它是空实现,不做任何事情
- SimpleLog:JCL自带的日志实现,让用户哪怕不依赖其他工具也能打印日志,只是功能非常简单
当时项目前缀取名Jakarta,是因为它属于Apache和Sun共同推出的Jakarta项目,现在JCL作为Apache Commons的子项目,叫Apache Commons Logging,与我们常用的Commons lang、CLommons Collections等是师兄弟,但JCL的简写命名被保留下来,并没有改成ACL。
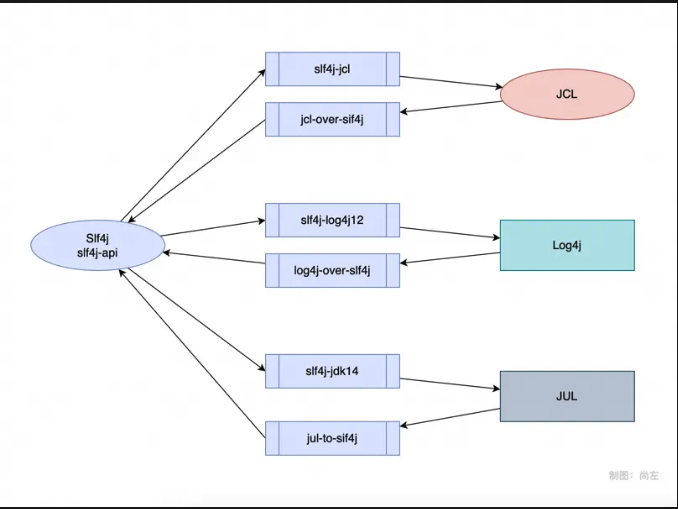
Slf4j (2005)
Log4j的作者Ceki看到了很多Log4j和JCL的不足,但又无力推动项目快速迭代,加上对Apache管理不满,认为自己失去了对Log4j项目的控制权,于是在2005年选择自立门户,并很快推出了一款新作品Simple Logging Facade for Java,简称Slf4j。
Slf4j也是一个接口层,接口设计与JCL非常接近(毕竟有师承关系),相比JCL有一个重要的区别是日志实现层的绑定方式:JCL是动态绑定,即在运行时执行日志记录时判定合适的日志实现,而Slf4j选择的是静态绑定,应用编译时已经确定日志实现,性能自然更好,这就是常被提到的classloader问题。
在推出Slf4j的时候,市面上已经有另一套接口JCL,为了将选择权交给用户,Slf4j推出了两个桥接层:
- jcl-over-slf4j:客户调用JCL接口,底层转到Slf4j接口
- slf4j-jcl:客户调用slf4j接口,底层转到JCL接口



这里解释一下slf4j-log4j12这个名字,它表示slf4j + log4j 1.2(Log4j的最后一个版本)的适配层。类似的,slf4j-jdk14表示slf4j + jdk1.4(就是JUL)的适配层。
Logback (2006)
Ceki在2006年又推出一款日志记录实现方案:Logback,无论是易用度、功能、还是性能,Logback都优于Log4j,在加上天然支持Slf4j而不需要额外的适配层,自然拥趸者众,目前Logback已经成为Java社区最被广泛接受的日志实现层。
相较于Log4j,Logback提供了很多我们现在看起来理所当然的新特性:
- 支持日志文件切割滚动记录,支持异步写入
- 针对历史日志,既支持按时间或按硬盘占用自动清理,也支持自动压缩以节省硬盘空间
- 支持分支语法,通过
<if>、<then>、<else>可以按条件配置不同的日志输出逻辑,比如判断仅在开发环境输出更详细的日志信息 - 大量的日志过滤器,甚至可以做到通过登陆用户Session识别每一位用户并输出独立的日志文件
- 异常堆栈支持打印jar信息,让我们不但知道调用出自哪个文件哪一行,也可以知道这个文件来自哪个jar包
Logback主要由三个部分组成:
- logback-core:记录、输出日志的核心实现
- logback-classic:适配层,完整实现了Slf4j接口
- logback_access:用于将Logback集成到Servlet容器(Tomcat、Jetty)中,让这些容器的HTTP访问日志也可以经由强大的Logback输出
Log4j 2(2012)
Apache在2012年推出Apache Log4j 2,有以下亮点:
- 插件化结构,用户可以自己开发插件,实现Appender、Logger、Filter完成扩展
- 基于LMAX Disruptor的异步话输出,在多线程场景下相比Logback有10倍左右的性能提升
Log4j 2主要由两部分组成:
- log4j-core:核心实现,功能类似于logback-core
- log4j-api:接口层,功能类似于Slf4j,里面只包含Log4j 2的接口定义
Log4j 2提供JCL和Slf4j之外的第三个接口层(log4j-api,虽然只是自己的接口),不过目前大家一般把Log4j 2看做实现层看待,并引入JCL或Slf4j作为接口层,特别是JCL,在时隔近10年后,与2023年推出了1.3.0版,增加了对Log4j 2的适配。
虽然Log4j 2发布已经很久了,但它依然无法撼动Logbakc的江湖地方
- Log4j 2虽然顶着Log4j的名号,但却是一套完全重写的日志系统,无法只通过修改Log4j版本号完成升级,历史用户升级意愿低
- Log4j 2比Logback晚面世6年,却没有提供足够两眼及差异化的能力,而Slf4j+Logback这套组合已经非常优秀,先发优势明显
spring-jcl
Spring Boot目前使用sprint-jcl + Logback这套方案,Spring曾在它的官方blog中提到,如果可以重来,Spring会选择Slf4j而不是JCL作为默认日志接口。Spring想要支持SLF4j,又要保证向前兼容JCL,于是从5.0 (Spring Boot 2.0)开始提供了spring-jcl这个包,它顶着Spring的名号,代码中报名却与JCL一致(org.apache.commons.logging),作用自然也与JCL一致,但它额外适配了Slf4j。并将Slf4j放在查找的第一顺位。

如果你是基于Spring Initialize新创建的应用,可以不必管这个包,它已经在背后默默工作了,如果你在项目开发过程中遇到包冲突,或者需要自己选择日志接口和实现,则可以把spring-jcl当做jcl对待,大胆排除即可。
总结

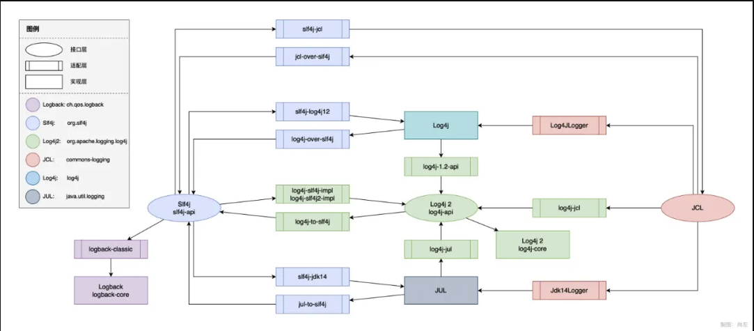
两个接口(JCL、Slf4j)和四个实现(Log4j、JUL、Logback、Log4j2),再加上无数的适配层,组成了一张图。
- 相同颜色的模块具有相同的
groupId - JCL的适配层是直接在它自己的包中提供的
- 要想使用Logback,就一定绕不开Slf4j(引用它的适配层也算)。同样的,要想使用Log4j 2,那它的
log4j-api也绕不开。
Slf4j + Logback整合和排包
对Java日志通关(二) - Slf4j+Logback 整合及排包的学习
选择Slf4j + Logback的原因:
- Slf4j的API相较JCL更丰富,且得到Intellij IDEA编辑器的完整支持,这是核心优势
- Slf4j支持日志内容惰性求值,相比JCL性能更好
- 在前边选定Slf4j的前提下,同一厂牌且表现优异的Logback自然中标
- Slf4j + Logback是目前大部分开发者的选择(2021年Slf4j 76%,Logback 48%)
基础依赖项
根据前面的知识,我们很容易知道以下三个包是必须的:
- Slf4j是基本的日志门面,它的核心APi在
org.slf4j:slf4j-api中 - Logback的核心实现层在
ch.qos.logback:logback-core中 - Logback针对Slf4j的适配层在
ch.qos.logback:logback-classic中
其中logback-classic会直接依赖其他两项,而且它依赖的一定是它能够支持的最合适版本,所以为了避免歧义,我们可以在项目中仅显式依赖logback-classic即可。
另外要注意,Slf4j和Logback的版本并不完全向前兼容,他们之间也有对应关系
slf4j版本兼容性
slfj4j 2.0.x版本有不小的改动,不再主动查找org.slf4j.impl.StaticLoggerBinder,而是改用JDK ServiceLoader(也就是SPI,Service Provider Interface)的方式来加载实现,这是JDK 8中的特性,所以Slf4j对JDK的依赖显而易见。

Logback版本兼容性
因为Slf4j技术方案变化,导致logback-classic也需要分别作适配,如果使用了不匹配的版本将会报异常

其中logback 1.3.x和1.4.x是并行维护版本,每次更新都会同时发布1.3.n和1.4.n,用户需要根据项目的JDK版本进行选择,不过目前Logback已经全面升级1.5.x,且1.3.x和1.4.x不再维护。
总结
从前面的版本兼容性我们可以知道:
- 如果使用JDK8,建议选择Slf4j 2.0 + Logback 1.3
- 如果使用JDK 11及以上,建议选择Slf4j 2.0 + Logback 1.5
适配Spring Boot
Spring Boot通过spring-boot-starter-logging包直接依赖了Logback(然后再间接依赖了Slf4j),它通过org.springframework.boot.logging.LoggingSystem查找日志接口并自动适配,所以我们使用Spring Boot时一般并不需要关系日志依赖,只管使用即可。但因为slf4j 2.0.x和1.7.x实现不一致,导致Spring Boot也会挑版本。

根据这个表格,以及前一节总结的版本兼容关系,最终可以得出结论:
- 如果使用Spring Boot 2及以下,建议 Slf4j 1.7.x + Logback 1.2.x
- 如果使用Spring Boot 3,建议选择Slf4j 2.0.x + Logback 1.4.x(如果Spring做好了Logback 1.4.x的适配,估计就推荐1.5.x了)
桥接其他实现层
我们还要保证项目依赖的二方、三方包能够正常打印日志,而它们可能依赖的是JCL/Log4j/Log4j2/JUL,我们可以统一引入适配层做好桥接:
- 通过
org.slf4j:jcl-over-slf4j将JCL桥接到Slf4j上 - 通过
org.slf4j:log4j-over-slf4j将Log4j桥接到Slf4j上 - 通过
org.slf4j:jul-to-slf4j将JUL桥接到Slf4j上 - 通过
org.apache.logging.log4j:log4j-to-slf4j将Log4j2桥接到Slf4j上
注意,所有org.slf4j的包版本要完全一致,所以如果引入这些桥接包,要保证它们的版本与前面选择的slf4j-api版本对应,为此Slf4j从2.0.8开始提供bom包,省去维护每个包版本的烦恼(至于低版本就只能人肉保持版本一致性了)。log4j-to-slf4j这个包,对Sfl4j1和slf2j2都能支持。
去除无用依赖
桥接层使用与被桥接包一样的包结构,再将调用转到另一个接口上,所以如果同时引入桥接层以及被桥接的包,大概率会引起包冲突。
由于很多工具会在不经意间引入日志接口层、实现层,所以我们有必要从整个应用级别着眼,把那些无用的接口层、实现层排除掉,包括JCL、Log4j和Log4j 2
- 排掉JCL:
commons-logging:commons-logging - 排掉Log4j:
log4j:log4j - 排掉Log4j2:
org.apache.logging.log4j:log4j-core
以及,如果项目间接引入了其他的桥接包,也可能会引起和冲突,需要排掉。可以使用maven-enforcer-plugin插件标识那些包是要被排掉的,它只是一个校验,实际上你仍然需要在每个引入了错误包的依赖中进行排除。
注意事项
根据前面的介绍,我们在实际项目中将主要做两类事情:
- 引入期望的包,并指定版本
- 排除一些包(指定空版本)
以上两个动作,一般我们都是在父POM的<dependencyManagement>中完成的,但这只是管理包版本,在项目没有实际引用之前,并不会真的加载。
在实际项目中,我们一般会按照这个思路来处理:
- 有一个模块A,依赖Log4j打印日志,所以它依赖了
log4j:log4j包 - 我们在父POM中把
log4j:log4j排掉了,此时模块A调用Log4j会报错 - 我们在父POM中引入
log4j-over-slf4j,目标是把`Log4j切换到Slf4j,让模块A不报错
看起来很完美,项目也能正常启动,但当模块A需要打印日志是,我们却还是得到了一个错误log4j:WARN No appenders could be found for logger。这是因为log4j-over-slf4j并没有真的被引入我们的项目中(很少有哪一个二方包会引这个东西,会被骂的)。
解决方案也很简单,将log4j-over-slf4j通过dependencies>引入即可,在父POM做这个也行,在实际有依赖的子POM也行。
Slf4介绍
创建Logger实例
工厂函数
要使用Slf4j,需要先创建一个org.slf4j.Logger实例,可以使用它的工厂函数org.slf4j.LoggerFactory.getLogger(),参数可以是字符串或Class:
- 如果是字符串,这个字符串会作为返回Logger实例的名字
- 如果是Class,会调用它的
getName获取Class的全路径,作为Logger实例的名字
public class ExampleService {
// 传Class,一般都是传当前的Class
private static final Logger log = LoggerFactory.getLogger(ExampleService.class);
// 相当于
private static final logger log = LoggerFactory.getLogger("com.example.service.ExampleService");
// 你也可以指定任意字符串
private static final Logger log = LoggerFactory.getLogger("service")
}这个字符串格式的实例名字可以称之为LoggerName,用于在日志实现层区分如何打印日志。
Lombook
Lombok提供了针对各种日志系统的支持,比如你只需要@lombok.extern.slf4j.Slf4j注解就可以得到一个静态的log字段,不用在手动调用工厂函数,默认的LoggerName即是被注解的Class,同时也支持字符串格式的topic字段指定LoggerName。
@Slf4j
public class ExampleService {
// 注解 @Slf4j 会帮你生成下边这行代码
// private staitc final org.slf4j.Logger log = org.slf4j.LoggerFactory.getLogger(ExampleService.class)
}日志级别
通过org.slf4j.event.Level我们可以看到一共有五个等级,按优先级从低到高依次为:
TRACE:一般用于记录调用链路,比如方法进入时打印xxx startDEBUG:类似于trace,可以用来打印方法的出入参INFO:默认级别,一般用于记录代码执行时的关键信息WARN:当代码执行遇到预期外场景,但它不影响后续执行时使用ERROR:出现异常,以及代码无法兜底时使用
日志的实现层会决定那个等级的日志可以输出,这也是我们打印日志是需要区分等级的原因,在保证重要的日志不丢失的同时,仅在有需要时才打印用于Debug的日志。
打印接口
通过org.slf4j.Logger可以看到有非常多的日志打印接口,打过定义的格式都类型,以info为例,一共有两大类
public boolean info(...)public boolean isInfoEnabled(...)
info方法
这个方法有大量的重载,不过使用逻辑是一致的
@Slf4j
public class ExampleService {
public void querySomething(Long a, String b) {
// 只传入一个String参数,String内容需要自己拼
log.info("request")
log.info("request a=" + a + ", b = " + b);
// 使用格式模板,通过{}插入占位符
// Intellij IDEA会校验后续参数数量是否与占位符一致,不一致时会给出警告
log.info("request a={}"); // 警告:参数比占位符少
log.info("request a={}", a);
log.info("request a={}, b={}", a, b);
// 所有参数的最后可以跟一个异常,它不占用占位符
Exception e = new RuntimeException();
log.info("request a={}", a, e);
}
}isInfoEnabled方法
通过isInfoEnabled方法可以获取当前Logger实例是否开启了对应的日志级别,比如我们可能见过类似这样的代码:
if (log.isInfoEnabled()) {
log.info(...)
}但其实日志实现层本身就会判断当前Logger实例的输出等级,低于此等级的日志并不会输出,所以一般不太需要这样的判断,但如果你的输出需要额外消耗资源,那么还是先判断一下为好
if (log.isIInfoEnabled()) {
// 有远程调用
String resource = rpcService.call();
log.info("resource={}", resource)
// 要解析大对象
Object result = ...; // 一个大对象
log.info("result={}", JSON.toJSONString(result));
}Marker
有些接口支持org.slf4j.Marker类型的入参,比如log.info(Marker, ...)
我们可以通过工厂函数创建Marker并使用,比如
Marker marker = MarkerFactory.getMarker("foobar");
log.info(marker, "test a={}", 1);这个Marker是一个标记,它会传递给日志实现层,由实现层决定Marker的处理方式,比如
- 将Marker通过%marker打印出来
- 使用MarkerFilter过滤出(或过滤掉)带有某个Marker的日志,比如把需要Sunfire监控的日志都过滤出来写到一个单独的日志文件中。
MDC
MDC的全称是Mapped Diagnostic Context,直译为映射调试上下文,说人话就是用来存储扩展字段的地方,而且它是线程安全的,比如OpenTelemetry的traceId就会被存到MDC中
而且MDC的使用也很简单,就像是一个Map<String, String>实例,常用方法put/get/remove/clear都有
// 和Map<String, String> 相似的接口定义
MDC.put("key", "value");
String valeu = MDC.get("key");
MDC.remove("key");
MDC.clear();
// 获取MDC中的所有内容
Map<String, String> context = MDC.getCopyOfContextMap();Logback介绍
配置入口
Logback支持XML、Groovy的配置方式,以XML来说,它会默认查找resources目录下的logback-test.xml用于测试/logback.xml文件。
而如果你是使用Spring Boot,那么你还可以使用logback-spring.xml文件进行配置,这两者的区别是
logback-spring.xml是由Sprint Boot找到,插入自己的上下文信息并做进一步处理后再传递给Logback的,你可以在其中使用<springProfile>区分环境配置,也可以使用<springProperty>拿到Spring上下文信息(比如spring.application.name)。logback.xml是由logback自己找到,自然不会有Spring Boot相关的能力。
配置文件介绍
接下来我们以logback-spring.xml为例进行介绍,一个Logback配置文件主要有以下几个标签:
configuration:最外层的父标签,其中有几个属性配置,但项目中较少使用property:定义变量appender:负责日志输出(一般是写到文件),我们可以通过它设置输出方案logger:用来设置某个LoggerNmae的打印级别root:logger的兜底配置,从而我们不必配置每个LoggerName- conversionRule:定义转换规则
springProperty和property
前文提到<springProperty>用来插入Spring上下文,那<property>就是Logback自己定义变量的标签
<springProperty scope="context" name="APP_NAME" source="spring.application.name"/>
<property name="LOG_PATH" value="${user.home}/${APP_NAME}/logs"/>
<property name="APP_LOG_FILE" value="${LOG_PATH}/application.log"/>
<property name="APP_LOG_PATTERN" value="%date{yyyy-MM-dd HH:mm:ss.SSS}|%-5level|%X{trace_id}|%thread|%logger{20}|%message%n%exception"/>我们首先使用<springProperty>插入APP_NAME这个变量来表示应用名,虽然用它拼出LOG_PATH变量,示例中还用到了${user.home}这个Logback内建支持的上下文变量,APP_LOG_FILE是log文件路径,APP_LOG_PATTERN是日志格式。
appender
<appender name="APPLICATION" class="ch.qos.logback.core.rolliing.RollingFileAppender">
<file>${APP_LOG_FILE}</file>
<encoder>
<pattern>${APP_LOG_PATTERN}</pattern>
</encoder>
<rollingPolicy class="ch.qos.logback.core.rolling.SizeAndTimeBasedRollingPolicy">
<fileNamePolicy>${APP_LOG_FILE}.%d{yyyy-MM-dd}.%i</fileNamePolicy>
<maxHistory>30</maxHistory>
<maxFileSize>200MB</maxFileSize>
<totalSizeCap>10GB</totalSizeCap>
</rollingPolicy>
</appender>
<appender name="APPLICATION-async" class="ch.qos.logback.classic.AsyncAppender">
<queueSize>256</queueSize>
<discardingThresold>0</discardingThresold>
<nerverBlock>true</nerverBlock>
<append-ref ref="APPLICATION"/>
</appender>ch.qos.logback.core.rolling.RollingFileAppender负责将日志滚动打印,避免单文件体积过大,具体的滚动策略在<rollingPolicy>中指定。
ch.qos.logback.classic.AsyncAppender负责将日志异步打印,避免大量打印日志时阻塞线程
logger和root
<logger>用来设置某个LoggerName的打印级别,比如
<logger level="INFO" additivity="false" name="com.foo.bar">
<appender-ref ref="APPLICATION-async"/>
</logger>
<root level="INFO">
<appender-ref ref="APPLICATION-async"/>
</root>上面的配置指定所有LoggerName为com.foo.bar的日志以INFO级别进行打印,此配置绑定的输出器(appender)为APPLICATION-async。
其中LoggerName会以.为分隔符逐级向上匹配,比如实际LoggerName为com.foo.bar.service.ExampleService,那么它的查找过程依次为:
com.foo.bar.service.ExampleSerivcecom.foo.bar.servicecom.foo.bar(此时命中了我们提供的logger,另外因为配置了additivity=“false”,所以停止继续向下查找com.foocom<root>
而<root>就是兜底配置了,当LoggerName没匹配到任何一项<logger>时,就会使用<root>,所以它没有additivity和name属性的。一般实际业务场景中,所有<logger>都建议加上additivity=false,否则日志就会因查找到多个<logger>(或<root>)而打印多份。
springProfile
Spring还提供了<springProfile>标签,用来根据Spring Profiles(即spring.profiles.active的值)动态调整日志信息,比如我们希望线上环境使用INFO级别,而预发、日志使用TRACE级别。
<springProfile name="production">
<root level="INFO">
<appender-ref ref="APPLICATION-async"/>
</root>
</springProfile>
<springProfile name="staging.testing">
<root level="TRACE">
<appender-ref ref="APPLICATION-async"/>
</root>
</springProfile>Java API
除了使用XML配置文件外,Logback还提供了大量的Java API以支持更复杂的业务诉求,我们通过三个非常实用的场景来简单介绍一下:
- 场景一:使用
log.info("obj={}", obj)时,如何将obj统一转JSON String后输出 - 场景二:日志中涉及到的手机号、身份证号,如何脱敏后再记录日志
- 场景三:Logback配置基于XML,如何不改代码不发布,也可以动态修改日志级别
其中前两个问题都可以通过MessageConverter实现,第三个问题可以借助LoggerContext及Logger实现。
MDB中的traceId
手动记录traceId,比如
log.info("traceId={}, blah blah blah", Span.current().getSpanContext().getTraceId());其实OpenTelemetry已经自动将traceId加到了MDC,对应的Key是trace_id,使用%mdc{trace_id}即可打印出traceI。
最佳实践
总是使用接口层
无论是写代码还是实现一个三方工具,请只使用接口层记录日志
如果需要向外提供三方工具,记得在依赖中将日志的实现层及适配层标记为optional,比如:
<dependency>
<groupId>ch.qos.logback</groupId>
<artifactId>logback-core</artifactId>
<version>${logback.version}</version>
<scope>runtime</scope>
<optional>true</optional>
</dependency><scope>runtime</scope>:runtime的包编译时会被忽略(认为运行环境已经有对应包了)<optional>true</optional>:依赖不会传递,maven不会自动安装此包
不要打印分割线
不要打印类似这种只包含分割线的内容,log.info("=========start========"),因为在茫茫的日志中,这句日志的下一条很可能来自其他异步任务,如果使用SLS收集甚至来自另一台机器,这条分割线根本起不到任何作用。
正确的方式是通过关键字进行标记,比如:log.info("FooBarProcessor start, request={}", request),之后就可以通过关键字FooBarProcessor快速过滤,这对于grep和SLS都适用。
另外,可以用Marker让日志语义更清晰,只是麻烦了点,看个人喜好。
避免因写日志而抛错
比如没有判空就直接调用了它的方法:
Object result = rpcResource.call();
log.info("result.userId={}", result.getUserId());两个FastJson参数
IgnoreErrorGetter
Fastjson的序列化其实是依赖于类中各个getter,如果某个getter抛异常则会阻断整个序列化,但其实有些getter异常并非严重问题,此时就可以使用SerializerFeature.IgnoreErrorGetter参数忽略getter中抛出的异常:
public class Foo {
private Long userId;
@Deprecated
private Long accountId;
public long getAccountId() {
throw new RuntimeException("accountId deprecated");
}
}
log.info("foo={}", JSON.toJSONString(foo, SerializerFeature.IgnoreErrorGetter));IgnoreNonFieldGetter
比如有个Result包装类如下,注意isError方法,当被Fastjson序列化时,会输出"error":false,如果希望忽略掉类似这种没有实体字段对应的getter方法,就可以追加SerializerFeature.IgnoreNonFieldGetter参数
@Data
public class Result<T> {
private boolean success;
private T data;
public boolean isError() {
return !success;
}
}
log.info("result={}", JSON.toJSONString(result, SerializerFeature.IgnoreNonFieldGetter))这个参数对于打印Result包装类非常有帮助,如果打印出"error": false,那当你希望使用error作为关键字查询错误时,就会匹配到很多包含error却并非错误的无效数据。
不要遗漏异常堆栈
异常值参数是不占用字符模版的,如果你的参数数量不匹配,很可能打印结果与预期不符
Exception e = new RuntimeException("blahblashblash");
log.error("exception={}", e);因为此时e和对应的{}位置匹配,Slf4j会尝试将异常转为字符串拼到日志模版中,最终这句相当于
log.error("exception={}", e.toString());最终你只能得到exception=blahblashblash,而堆栈就丢掉了
正确的做法是要保证异常参数不占用字符模版
// 用 e.getMessage()拼到日志信息后,通过有独立的e用于打印堆栈
log.error("exception={}", e.getMessage(), e);最终会输出
exception=blashblashlbahs
换行后会有堆栈信息限制日志输出长度
限制日志文本最大长度
有时候一个POJO非常大,当我们通过
log.info("result={}", JSON.toJSONString(result))打印日志时,整条日志就会变得非常长,不但对性能有影响,主要是这么大的结果对实际问题排查也不见得有帮助。
可以通过Format modifiers限制消息最大长度,并将超出的部分丢弃
%.-2000message限制堆栈的层级
其实Logback天然支持,比如%exception{50}就可以只打印50层,同时Logback针对异常堆栈有更多的控制能力
将堆栈合并为一行
有些同学希望将堆栈在一行输出,保证通过管道进行多层grep时捞到期望的记录。
其实通过Logback配置就可以支持这个能力,主要用到%replace
%replace(%exception){'[\r\n\t]+', ' '}%nopex%replace(p){r, t},将给到的p,使用正则r进行匹配,命中的替换为t,所以上边就是,将%exception中的[\r\n\t]替换为四个空格%nopex:如果不加,Logabck会自动在日志最后追加%exception,导致异常堆栈被打两遍
不建议使用%method和%line
在Logback的配置中,可以通过%method和%line输出方法名和行号,但这两项都依赖于当前的堆栈轨迹(StackTrace),而获取堆栈轨迹的代价非常高,日志就会占用大量的CPU,所以一般情况下不建议在日志中输出这些字段。
如果对方法名有输出要求,可以直接硬编码到输出字符串中,比如
log.info("queryUserInfo, request={}, result={}", request, result);不要将日志输出到Console
我们平时调用System.out.println时,默认输出位置就是控制台,Logback也提供了ch.qos.logback.core.ConsoleAppender用于将日志输出到控制台,但控制台基本没人看,还浪费机器资源。
无用的LogUtil
有时会遇到其他人额外写的日志工具类,比如LogUtil,将Slf4j或Logback已有能力重新实现一遍,但实际上通过正确配置,直接使用Slf4j提供的强大API是更好的做法。
熟读《日志规约》
《阿里巴巴Java开发手册》有专门一章是《日志规约》,建议熟读,其实整个《阿里巴巴Java开发手册》都应该熟读,花不了多少时间。